青少年の雇用の促進等に関する法律に基づく情報公表
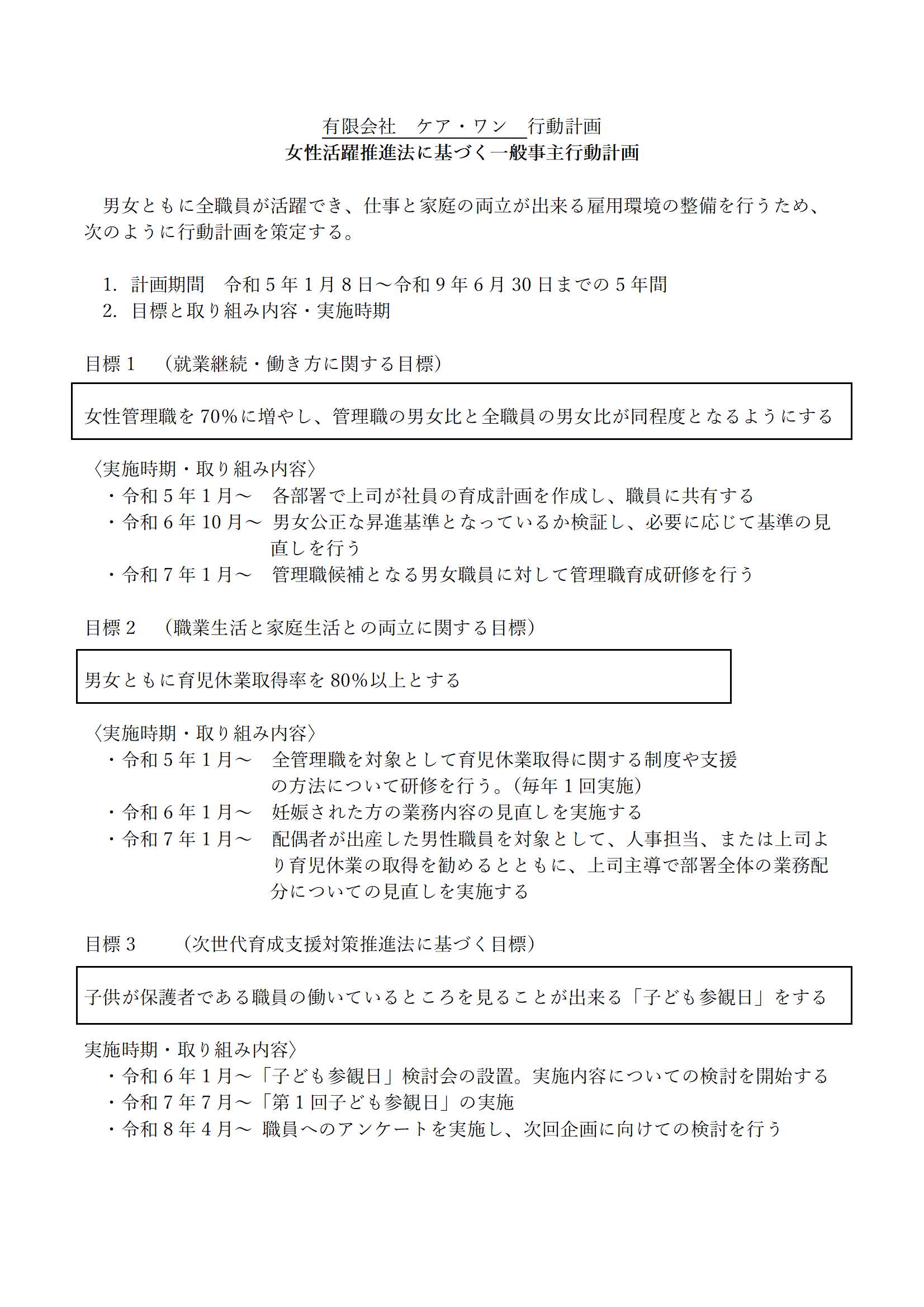
女性活躍推進法に基づく一般事業主行動計画
SDGs はじめました。
宣言まで、いろいろありすぎて
1年ぐらいかかったかも。
周りのススメもあり、SDGs ここに宣言です。
小規模多機能型居宅介護 ふなお 開所 準備
令和2年9月より船穂中学校近くに小規模多機能型居宅介護サービスを始めます。
なかなかコロナの影響もあり、皆様にお知らせする事が遅れていましたが、
やっと、準備が整いましたのでお知らせします。
内覧会、体験会お気軽にお問い合わせください。
すでに噂を聞きつけて利用申し込み、スタッフ申し込み感謝です。
まだ、募集しておりますので宜しくお願いいたします。
内覧会 令和2年 8月7日(金) 8日(土) 10時~16時
体験会 令和2年 8月9日(日) 16日(日) 10時~14時
場所 船穂町船穂2846-1
電話番号 086-552-5550 (8月10日前後開通予定) 開設準備室 086-552-5220

求人案内です。
久しぶり&倉敷中心部の一部に初めて 折り込み入れてみました。
被災後心配されたのですがおかげさまで利用者は被災前以上の水準になりました。
それと、被災前以上に出産育児関係休暇の人が増えましたwおめでとう!
で、職員が現在不足してます。
時給に関して言えばこのHP見てもらったらわかるし、ハローワークや会社に問合せてもらったらわかるんだけど
あえて書きませんでしたって作成者。
百聞は一見に如かず。一度みてもらいたいって事らしい。
お金も大事。でもお金じゃない部分も自信を持ってみてもらいたいって。
就職って結婚と似てると思うんです。良いご縁に恵まれますように。
素敵な出会いをお待ちしています。
♪特定介護処遇改善手当始まる♪
10月から特定介護処遇改善加算ってのが始まりました。
10年以上の介護福祉士というのが一応の基準なんですが、当社の場合は
・他法人(福祉・医療)の経験年数もそのまま通算して10年
・介護福祉士取得(一部特例にて取得努力を評価)
の2点にしました。
その月の総額の〇%分が加算になるので、それをそのまま集計して、人数で割るという方法をとりました。
金額は大体一人20,000円ぐらいのUP。
人数や、総額で変動しますけどおよそこのあたりです。
就職に興味あるけど、私は該当になるのかな?と思う方、お気軽にお問い合わせください。
♪デイサービス 超短時間パート募集♪
介護士&介護補助 の超短時間パートの募集してみます。
9:00~13:00 15:00~17:30 内で2、3時間程度。
時間のチョイスは相談の上決定します。
介護福祉士の方 1040円 介護員(ヘルパー2級相当)920円 介護員(無資格)870円
土日祝出勤時には上記時給に+30円 と交通費。
もちろん、長い時間の希望もOKですけど、子供が小さくて…でも仕事のキャリア空白を作りたくない。って方。
経験年数の加算をしておきたい方。(資格内容ににもよるので個人個人で確認してくださいね)
目まぐるしく変化する介護保険。少しのブランクが復帰への不安に感じちゃいますね。
相談員、介護支援専門員の超短時間も受け付けてみます。
この2職種は、時間は不問。1日2~3時間程度のできるかなーってところを相談で決めます。
介護支援専門員 1,200円 生活相談員1,040円
書類作成などがお主な仕事になると思いますが、介護保険改正も頻繁に行われている状況で、少しでもかかわる事で
子供抱えるお母さんの介護キャリアブランクをなくし、復帰しやすいよう支援します。
詳しくはお気軽にお問合せください。
デイサービスふなお 552-5220 森原 デイサービスまび 697-1805 泉
※上記時給は、土日祝出勤可能な人の時給です。不可の方は時給が変わります。お問い合わせ時に確認ください。
↓ チラシに ちょっと遊び心入れてもらったんですけどわかりますか?
Wワークスタッフ募集します。(主にデイサービス)
働き方改革のさらに向こう側を目指して。
現在、子育て世代の方の為に急な休みに対応していくために職員を常に多めに配置しています。おかげさまで災害後も順調に利用者様が増えそれに伴いさらに職員を増員していく中、職員の働きやすい環境を維持する為に、土曜日、日曜日、祝日を中心としたWワークスタッフを受け入れていく事を決定しました。いろいろと内緒としたい事もあると思います。できる限り秘密は守ります。あなたの、もう少し働きたいという情熱を、是非私たちにお願いします。
求人募集欄ではなく、あえてお知らせ欄にしたのは、職員採用条件に関して私たちの中で大きな変革だと判断したためです。
未経験でも異業種の方でも、介護に興味がある方。少しでも介護の世界を体験していただき、自己判断の機会にしてもらいたい。
経験者や同業種にお勤めの方でも、他サービスを経験する事で個人のスキルアップの機会にしてもらいたい。
無理のない範囲でWワークを有効に活用してもらえたらと考えています。
主なパート職員時給 ※土日祝出勤時(土日祝いずれも大丈夫な方)
看護師 (正)1,330円 (准)1,230円
介護福祉士 1,050円
介護士(旧ヘルパー2級相当) 930円
介護士(無資格) 880円
相談員 1,050円
調理員 860円 運搬時+50円
詳しくはお気軽にご相談ください。
又、グループホームの夜勤専門員もWワークOKです。時間は16:30~8:30(14時間労働)
介護福祉士の方で 1回あたり 20,700円+交通費です。
デイサービス体験会
先日、デイサービスで体験会がありました。その際の資料です。
少しでも雰囲気が伝われば幸いです。
特定事業所となりにけり
4月1日から特定事業所となりました。加算部類はⅢ。
みんなで働きやすく、ケアマネとして理想の事業所を目指しています。
働きやすさの点で、有給消化もそうですけど、ケアプランセンターはフレックスタイム制を導入しています。
パートも正職員も。お子さんがおられる人でも自分に合わせた時間等、自己調整できるようにしています。
今日は3時間。明日は5時間ってね。月の総時間を自己調整してもらえればOK。
また、特定事業所になり給与も加算を新設。
正職員は加算30,000円/月(受け持ち人数18人以上)
給与は経験年数や学歴で変動しますので、例えば
(福祉系専門学校卒・経験10年の方)※介護支援専門員資格 賃貸住宅 高校生の子供1人
月額 248,000円+交通費 賞与年3か月分保障
基本給 167,000円 資格手当 15,000円(介護支援専門員、主任ケアマネは25,000円)
特定事業所加算手当 30,000円 住宅手当 21,000円※ 子供手当 15,000円/人※
住宅手当は賃貸(家賃により変動あり) 子供手当は 扶養する子供で15歳~22歳の金額 それ以外は10,000円/人
パート職員
1,200円/時間 130万扶養範囲の方は月85時間程度
パートも有給全消化
です。
繰り返し言いますが、ケアプランセンターふなおの良いところは、ケアマネジャーとして理想の職場を目指しています。利用者様の為にという言葉を実現する居宅介護支援事業所を目指しています。100以上の事業所との連携があり、法人内でも独立した機関として確立しています。
初心者の方でも、しっかりサポート。ケアマネジャーを目指している人も経験者も、やりがいのあるケアマネジャーを自分の仕事として取り組めるよう会社も応援しています。
なお、離職率が低い職場になっています。特定事業所加算Ⅱを計画中ですので興味のある方はお早めに是非ご相談ください。
相談員異動のお知らせ
平成30年3月からデイサービス内で異動がありました。ご迷惑をおかけします。